おもちゃ病院
おもちゃ病院とは、ボランティアでおもちゃの修理をする団体です。修理者は「おもちゃドクター」と呼ばれてます


(1)おもちゃ修理の概要
①おもちゃ修理の範囲
すべてのおもちゃが対象です。ただし、コンセントにつながる電気製品や携帯電話の修理(注1)は、対象外です。
おもちゃの修理には特に資格は必要ありません。おもちゃドクターという名称はありますが、資格試験はなく、
日本おもちゃ病院協会 (toyhospital.org)が講習会をやってます。
講習会は東京が中心なので、実際には各地のおもちゃ病院で実務修理をしながら先輩の指導やアドバイスを
受けて自己研鑽して技術を磨き、おもちゃドクターになります。
(注1)
*コンセントにつながる電気製品の修理には、家庭用電子・電気機器修理技術者資格が必要です。
(家庭用電子機器:テレビやDVDなど、家庭用電気機器:冷蔵庫や洗濯機など)
*携帯電話の修理はメーカー以外の第三者の修理業者が修理を行うと、電波法の違反行為です。

②おもちゃ修理の面白さと難しさ
(動作確認)
全く動かない、足が折れた、変な音がするなど明らかに確認できる故障症状の場合は対応できますが、
マイコン搭載の複雑な動きをするおもちゃなどは使い方がわからないので、何が正常なのか、直ったかどうかも
わからないことがあります。使い方(取扱い説明書)は失くされてる場合がほとんどで、使っている人(子供)から
教えてもらう必要があります。
③おもちゃ修理と部品
分解図も回路図も部品表もない状態から修理を始めるので、毎回できるだけ工夫して分解し、経験者から
いろいろ聞いて対応します。 また不良部分がわかっても壊れている部品の調達が難しい。
故障の多い部品は一部在庫していますが、基本は経験と勘で同等部品(中古部品など)を見つけて、また無いもの
は自分で作る場合もあります。
④メーカ修理
購入直後の不良は製品交換はしてくれると思います。また購入から半年くらいは修理してくれるメーカも
ありますが、海外生産で修理部門もない場合が多く、メーカ修理は期待できません。
(2)修理事例
(2-1)縫いぐるみの修理
(事例1)
動作不具合:お腹を押すと寝息音がするが全く反応しない(愛称:ぐー助)
電池も縫いぐるみ内部にあり、内部を確認しないと修理できない
①手縫い部分の糸を切りる
縫いぐるみの修理では、布の部分の縫い合わせをほどかないと内部状態を確認できない場合が多い。
内部部品を詰め込んだ後、手縫いで仕上げているので、ミシンで綺麗に縫い合わせている部分は避けて、
手縫いの部分を探し、糸を切る。 沢山切ると後の縫い合わせが大変になるので最小限を目指す。

②内部部品を確認する
アルカリボタン電池LR44(AG13)が液漏れし、漏れた液が電池接点を腐食。
液が内部に流れ込んで、基板などを腐食させてないか確認する

③電池を交換し接点を清掃する
④動作確認。音が鳴ることを確認。
⑤機械を内部に戻し、再度動作確認して、最後に糸を切った部分を同色の糸で縫い合わせる。
⑥修理完了
(2-2)リモコンで操作するおもちゃの修理
(事例1)赤外線リモコンで操作するおもちゃが動かない
①リモコンが赤外線を発光しているか確認する。 赤外線は肉眼で見えない。
スマホの�カメラやデジカメで見ると赤外線の光が見える。(スマホの一部の機種は見えない)
参考:テレビのリモコン
テレビの赤外線リモコンの赤外線をスマホで撮影した動画 クリック→ 動画 赤外線が見える
赤外線が発光していなかった
②部品と回路の確認
赤外線発光部品を目視するとはんだ付け部分がグラグラではんだ付け不良が見つかった。
芋(いも)半田の例: 基板の半田面が広く熱が逃げやすい場合、半田が基板のパターンに溶けないで部品だけに付いて団子になること。
芋半田不良の見本の動画 クリック→ 動画 半田不良
③再半田
正しく半田付けして、赤外線の発光を確認する
おもちゃのリモコン
赤外線リモコンの赤外線をスマホで撮影した動画 クリック→ 動画 赤外線が見える
④修理完了
(2-3)骨折の修理
足の材質はプロプロピレン製 などが多く、普通の接着剤が使えないので
(2-4)歯車割れ(ピニオンギア)
モータで駆動するおもちゃ全般において、動作しない(モータの駆動音は聞こえる)場合の故障として、ピニオンギア割れがあります。
ピニオンギアが割れるとモータ軸が空回りして、ギアに力が伝わらない。 ピニオンギアは、モータや減速ギアとしても使われている

歯車(ピニオン)ギアにもいろいろな歯数とサイズがあり、同じものと交換する。 割れたギアを外して、同じギアを付ける
ピニオンギアの穴はモータ軸よりわずかに小さい(0.1mmほど)ので、金づちなどで、たたき込む。
(よく使われるモータの軸径は2mmでピニオンギアの穴は1.9mmくらいです)
(2-5)チップ電子部品交換にチャレンジ
電子回路の小型化が進み、チップ型の電子部品が多く使われています。
まずは写真でサイズを見てください
人差し指の上のチップトランジスタの写真

基板上のチップ部品の写真(抵抗、コンデンサー、トランジスタなど)

半田の先につける治具は自作で、真鍮板0.3mmから切り出し、真ん中のこて先の通る穴を(2.0mΦ)あけ
曲げて整形します(真鍮板は0.3mmでは少し柔らかいので0.5mmぐらいが適当と思います)
はんだごての先に自作の治具をつけて、上からかぶせて一気に部品ごとはんだを外します。
部品は治具にはさんだ状態で取れますので、手早くこて先から落とします。加熱しすぎると部品が壊れます
(2-6) ゼンマイおもちゃの修理例
ゼンマイで動くひよこ(アヒル?)が動かない。 100均のおもちゃなので修理より買った方が安いかも。
安いおもちゃなので、すべて接着剤で固めてある。
(1)まずは解体。布(毛皮)の接着部をカッターなどではがし解体する。


(2)ゼンマイの確認
ゼンマイを逆に巻いたらしく、内部のばねが折れ曲がっていたので修正。
・折れ曲がったゼンマイ(逆回したようだ) ・正常なゼンマイ


**ゼンマイは取り出すと復元力が強く、元に戻すのに一苦労。**
、
(3)回転を横の動きに変換する機構部(点線部)が折れていたので、針金で補強した

組み上げて、毛皮を接着して、修理完了
(3)修理の道具
おもちゃ修理にはいろいろな道具が必要です。 通常の工具以外に特別な工具があると便利ですが、市販されていないもの
や市販品が高価な場合があり、自分で作ることもあります。
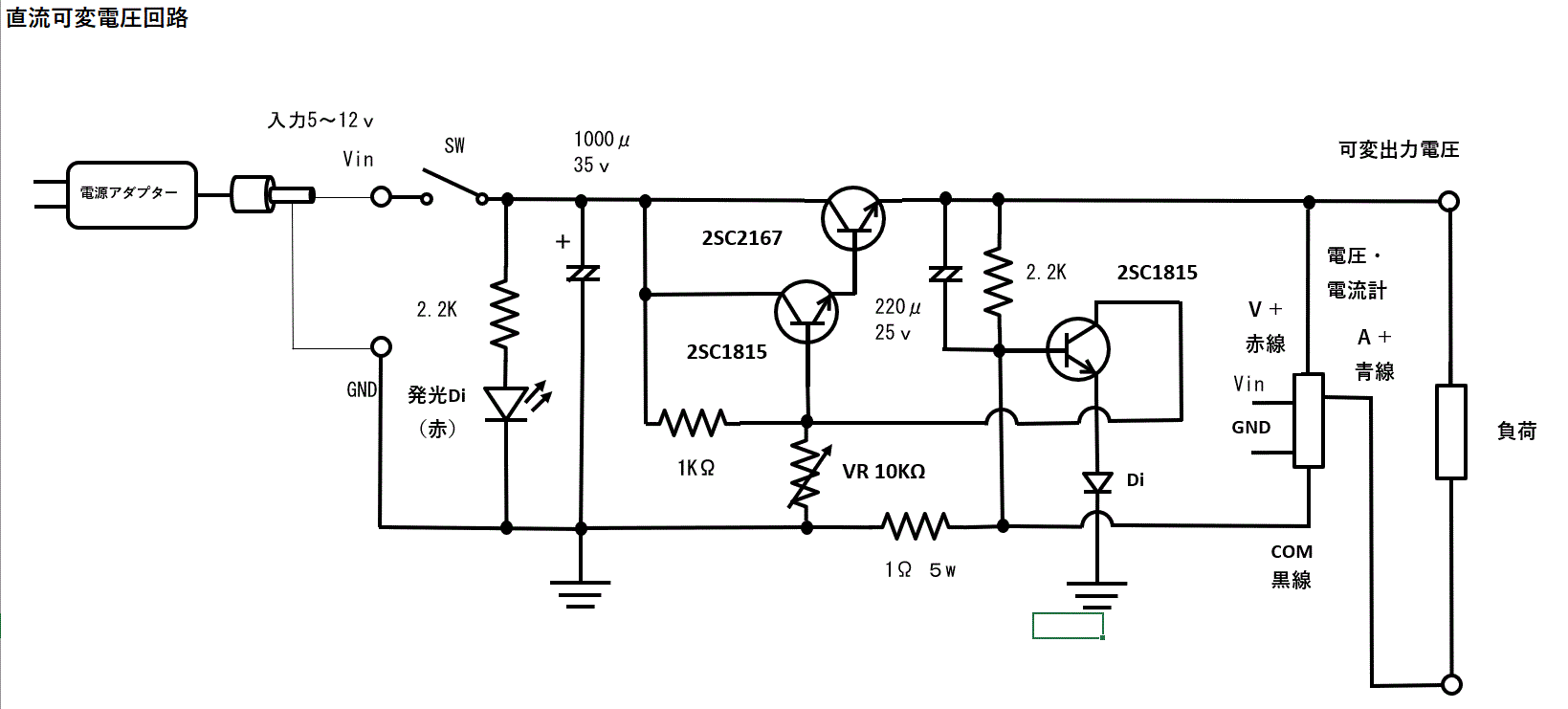
(1)可変電圧電源(自作)
0V~6V 1.5A 電源アダプター7.5V (電源アダプターの電圧が20Vくらいあれば15Vくらいまでは出力できます)
おもちゃは電池で動くものが多いです。単1,2,3,4等の形状や使用個数、ボタン電池などいろいろあるので、可変電圧電源を作ってみました。
過電流保護回路が付いてますので、出力をショートさせても壊れません。
(4)電池の知識
(4-1)1次電池 充電できない使い捨ての電池
アルカリ乾電池の特徴
・パワー、容量が共に大きく、マンガン乾電池の約2~5倍長持ちする。
・大電流を必要とする機器に最適。
<アルカリ電池に向いた機器>
・ラジコンカー、乗り物系の電動おもちゃ
・光るおもちゃ
・携帯ラジオ

マンガン乾電池の特徴
・大電流を必要とする機器には不向きですが、微弱な電流でよい機器 に向いている
・休み休み使う機器には最適。アルカリ電池より安価。
<マンガン電池に向いた機器>
・テレビやエアコンのリモコン
・キッチンタイマー
・豆球の懐中電灯
ボタン電池
形が小さく小型の機器に向いている
(4-2)2次電池 充電できる電池です
・ニッケル水素電池(NI-MH)1.2v ひげそり、子機、ラジコンカー内蔵など
・ニッケルカドミウム(ニッカド)電池(NI-CD)1.2v、12v 電動工具、など
発煙注意:充電回路は電流制御が必要
・リチュウムイオン電池(Li-iON) 3.7v、14.4v、18v 携帯電話、ノートパソコン、電気自動車、電動工具、草刈り機など
発煙注意:充電回路は電流制御が必要
・リチウムポリマー電池 小型、軽量、大容量 ドローン、おもちゃのヘリコプターなど軽量化が必要な機器に使用
発煙注意:充電回路は電流制御が必要
・鉛蓄電池 12v 車など
(5)その他
接点接触不良
1.KURE 5-56 は自動車をはじめ、ご家庭にある機械や金属製品のメンテナンス等、広範囲な用途に使用できる多目的な防錆・潤滑剤です。
複雑な鍵の鍵穴にこれを使うと、徐々にごみが固まって良くないらしい。 精密鍵には速乾潤滑スプレー1043がよいらしい。
2.KURE 3-36は工業用防錆剤
3.KURE 2-26は電気機器用防錆・接点復活剤です
4.KURE 1047はコンタクトスプレー 自動車やオートバイのコネクター、ハーネス、ヒューズ、各種センサー、バッテリーターミナルなど電気系統の接点の機能回復。
精密機器、テレビ・オーディオ・パソコンの端子、コネクター、プラグソケットなどの電気接点の機能回復。
※フレキシブルケーブル(フィルムケーブル)、導電性ゴムへは使用しないでください。
??2-26と1047の相違点はよくわからない